行业动态当前位置:首页 > 行业动态
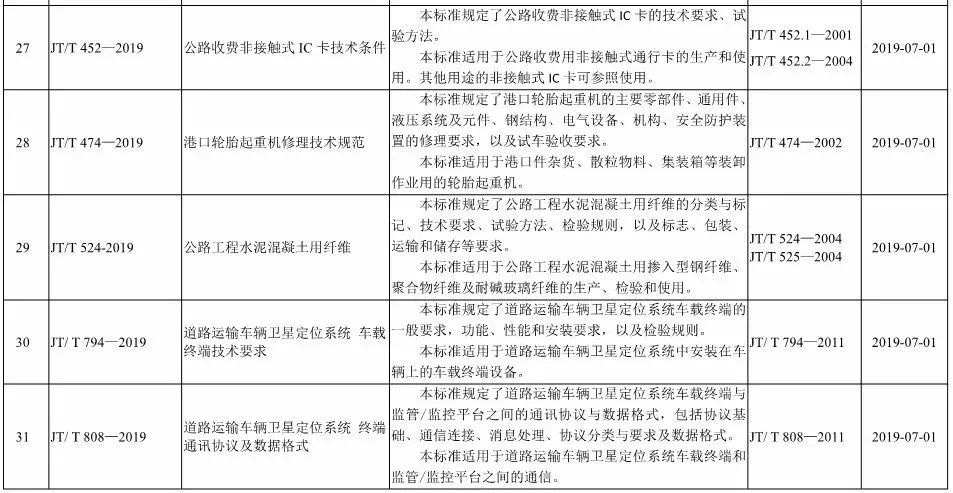
35项行业标准和大家见面啦
来源:本站 作者:jcqihua 浏览:920 日期:2019-4-2
为进一步提升交通运输安全水平,提高综合运输发展效率,促进行业绿色发展。日前,交通运输部公告发布了35项行业标准。


在进一步规范交通运输装备的安全技术水平方面:
发布了《营运货车安全技术条件第2部分:牵引车辆与挂车》《营运车辆自动紧急制动系统性能要求和测试规程》《城市公共汽电车驾驶区防护隔离设施技术要求》等标准。
在进一步促进多种运输方式协调发展方面:
发布了《驮背运输道路运输车辆技术要求》《国内集装箱多式联运电子运单》《综合客运枢纽导向系统布设规范》《公路与铁路两用桥梁通用技术要求》等标准。
在为行业绿色发展提供支撑方面:
发布《营运车辆能效和二氧化碳排放强度等级及评定办法》《营运货车能效和二氧化碳排放强度等级及评定办法》和《营运货车能耗在线监测》等系列标准。
4月10日0时起,全国铁路将实施新的列车运行图,优化高铁列车开行方案,北京至青岛、北京至兰州、兰州至成都等动车组列车运行时间将进一步缩短,保持普速列车开行规模,货物运输能力进一步提升。







文章来源:交通运输部
本文摘自网络,如涉及隐私侵权问题,请联系本网站删除。